更新时间:2023-07-06 22:15:44作者:未知
2022低风险地区去清远可以免费做核酸检测吗?
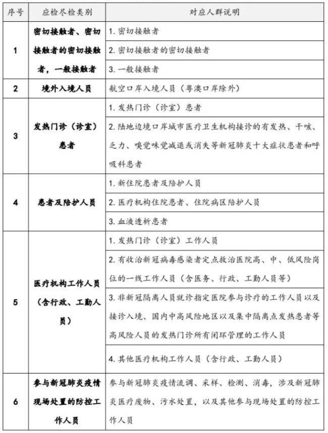
“应检尽检”(凭相关证明免费)有20个类别可免费核酸检测。
2020年6月8日公布的《关于加快推进新冠病毒核酸检测的实施意见》,提到推动重点人群“应检尽检”,其他人群“愿检尽检”。经过1年多时间来的不断更新调整完善,现在的“应检尽检”(凭相关证明免费)有20个类别,主要包含密切接触者、次密切接触者、发热门诊(诊室)患者、医疗机构工作人员、进口冷链食品从业人员等。
详细的分类可扫描“粤核酸3”葵花码,或手动搜索“粤核酸3”小程序,按顺序点击:受检人登录→常规采样→检测申请→检测人群,即可查询。
“愿检尽检”(自费)——“应检尽检”之外的市民,想做核酸检测,可自行联系或前往以上公布的正规检测机构进行检测。






