更新时间:2023-04-04 22:14:33作者:佚名
注意!广州新发现2例新冠肺炎阳性病例处于排毒期,到过以下重点场所人员请马上报备!
疫情动态:
2022年2月15日0-24时,广州市新发现2例外地来穗人员新冠肺炎病例。
汕头市疾控中心紧急提醒各位市民:
因疫情防控需要,请在下面附件提及的风险时间段到过相关重点区域和场所的人员,立即向所在社区(村)、单位和酒店联系报备,并做好7天居家健康监测和3次核酸检测(1,3,7天检测)。
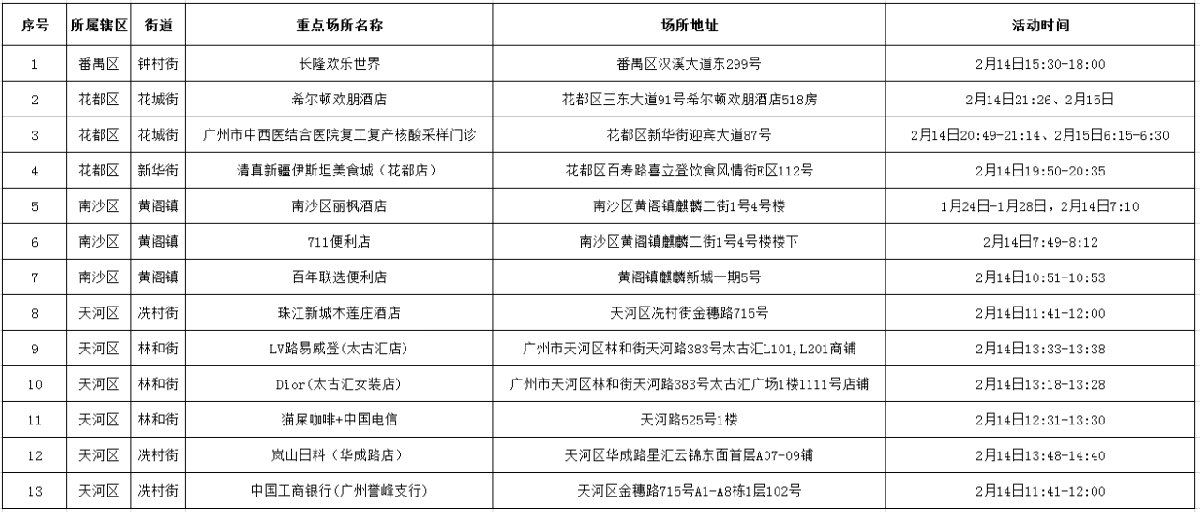
附件:重点场所一览表
汕头疾控提醒去过广州重点场所人员请马上报备
2022年2月16日汕头金平区一名密切接触者情况通报
满洲里市去汕头要隔离吗? 从满洲里回赤峰需要隔离吗
2021年12月6日汕头疾控中心防疫提醒 2021年12月6日汕头疾控中心防疫提醒公告
广东省疾控中心开学致家长的一封信(广东省疾控中心最新通知)
2021广东省暂停跨省团队旅游及机票+酒店业务的通知
行程码带星是什么意思?(请问行程码带星是什么意思)
2021年12月8日汕头市疾控中心紧急提醒 汕头疾控中心24小时咨询电话
2021下半年教师资格笔试成绩具体什么时候公布?
行程卡上的途经如何定义? 行程卡途径地点有顺序吗
1、投标是一个投标招标的专业术语,是指投标人(卖方)应招标人的邀请,根据招标通告或招标单所规定的条件,在规定的期限内,向招标人递盘的行为。目前,大多数国家政府机构和公用事业单位通过招标购买设备、材料和日用品等。在进行资源
2023-04-04 18:06
1、公积金余额1万一般能贷10万到20万,不过由于公积金贷款和多种因素有关系,不同的地方贷款的额度可能会有差别,如果需要公积金贷款可以直接电话咨询当地的公积金管理中心,这样可以得到准确答案。2、公积金贷款的额度在计算时一
2023-04-04 06:06
1、小微企业是小型企业。2、小微企业是小型企业、微型企业、家庭作坊式企业的统称。2015年,我国实施小微企业和个体工商户起征点政策及小型微利企业所得税减半征收政策减免税近1000亿元。3、2019年3月15日,国务院总理
2023-04-03 18:09
1、使用紧急柜台,大多数航空公司都设有紧急柜台,为晚到的乘客服务。如果因故晚到机场,且晚于起飞前一小时到达机场的,自助值机服务已经停止了,这时就可以到“晚到旅客柜台”办理。2、尝试申请头等舱通道安检,此外,还可以向机场方
2023-04-03 12:09
1、是可以前往所在地的中国人民银行分支机构进行现场查询。2、是通过互联网查询本人信用报告服务。3、是网银查询、商业银行代理查询等其他服务渠道。4、在当地中国人民银行分支机构进行现场查询时,需要本人携带身份证办理,可享受每
2023-04-03 12:05
1、上海将从2021年7月1日起调整最低工资标准,月最低工资标准从2480元调整到2590元,增加110元;小时最低工资标准从22元调整到23元。2、年内,上海、北京、天津、江西、黑龙江、陕西、新疆、西藏至少8地上调最低
2023-04-03 06:05
中山神湾医院核酸检测指引 中山医院核酸检测点
2022-11-26
中山黄圃人民医院核酸检测指引 中山黄圃医院做核酸检测几天可出结果
中山市中医院核酸检测指引 中山中医院核酸检测时间
中山市人民医院核酸检测指引(中山市人民医院核酸检测报告)
中山南头镇广济医院核酸检测指引 中山南头广济医院核酸检测预约