6月23日东莞大朗镇区域核酸抽检安排(东莞大朗镇那里可以做核酸检测)

更新时间:2023-01-27 11:01:45作者:佚名

  为切实做好我镇疫情防控工作,充分发挥核酸检测的“排雷兵”作用和监测预警作用,根据市、镇统一部署,6月23日,大朗镇开展新冠病毒核酸抽检工作,具体安排如下:

  一、抽检安排

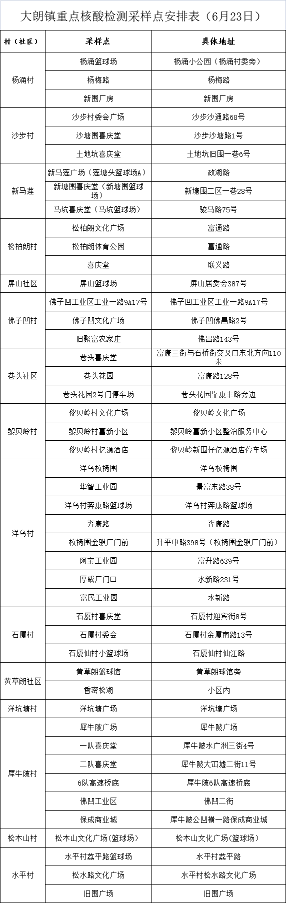
  6月23日,大朗镇开展免费核酸抽检的村(社区)有杨涌、沙步、新马莲、松柏朗、屏山、佛子凹、巷头、黎贝岭、洋乌、石厦、黄草朗、洋坑塘、犀牛陂、松木山、水平,抽检时间为12:00-20:00,采样点设置如下(具体核酸采样点会根据现场实际调整,请以村、社区通知为准):

  二、抽检对象

  当日采样辖区内所有市民群众,尤其是莞深通勤人员及其居住的小区,重点行业、重点企业、跨境(接驳)司机及其居住点、隔离点要严格按照要求落实核酸检测,不落一户、不漏一人。

  三、注意事项

  1、请广大市民朋友按照辖区通知时间,有序前往所在村(社区)采样点进行核酸检测,非抽检区域的重点人群也可就近前往以上采样点检测。

  2、核酸抽检期间,保留大朗体育馆(24小时)、大朗社区卫生服务中心(8:00-12:00;14:30-20:00)2个便民核酸采样点,其他便民采样点暂停服务;

  3、核酸抽检期间,大朗体育馆采样点12:00-20:00可免费进行核酸检测,其余时间段重点人群凭短信通知免费检测,其他人群自费检测。

  4、粤康码为红码的市民请及时向村(社区)工作人员报告,不能前往核酸采样点。粤康码为黄码的人员,请做好个人防护,在采样点黄码通道进行核酸采样。

  5、 请广大市民积极配合,提前使用粤核酸5录入身份信息生成二维码(之前生成的二维码仍可使用,无需重复生成)。听从所在村(社区)的安排前往采样点,按工作人员和标识指引有序完成核酸采样。老人、孩子可由家人代为登记。

  6、采样过程中请广大市民做好个人防护,全程正确佩戴口罩与他人保持1米以上间隔,不交谈,不聚集。

  7、 具有以下情形人员不要前往核酸采样点参与核酸检测:

  (1)曾在48小时内接种过新冠病毒疫苗的,请在接种48小时后再进行核酸检测。

  (2)如有发热、咳嗽等不适症状的市民不能前往核酸采样点,请做好个人防护,避免乘坐公共交通工具前往就近发热门诊。

  8、不参加核酸检测将会给您的生活带来诸多不便,无正当理由拒不配合、妨碍疫情防控或造成其他严重后果的,需承担相应法律责任。为了您和广大人民群众的健康安全,请大家积极配合,确保检测工作高效完成。

为您推荐

在公交车上要不要给老人让座

1、在公交车上给老人让座既不是权利也不是义务,属于道德范畴,让亦可,不让亦可。2、法律并没有规定老弱病残的优先级,也不属于法律规范进行定义和规范的范围。再者我们国家有尊老爱幼,保护弱小的传统道德观念,加之社会需要这样的道

2023-01-26 18:09

人与人之间的相处之道(人与人之间相处感悟经典句子)

1、不要仗着两人之间的关系好,就口无遮拦,什么事情都跟别人说,甚至是揭人隐私,触碰别人的底线。要知道,别人跟你分享心事,跟你倾诉,是信得过你,做人,不能如此不厚道,更不能辜负别人对你的信任。2、天黑路滑,人心复杂,要知道

2023-01-25 00:16

梅州粤东地区包括哪些城市(梅州粤东地区包括哪些城市和县城)

1、粤东,是广东省东部地区的简称,粤东地区包括汕头市、梅州市、汕尾市、潮州市、揭阳市五个市;另有一说是指:汕头、汕尾、潮州、揭阳四个地级市。2010年,该区域总面积15516万平方公里,占全省的8.6%;常住人口1689

2023-01-24 21:03

未系安全带怎么处理(安全带拉不出来怎么办)

1、忘系安全带属于违反道路交通安全法律、法规的规定,处警告或者二十元以上二百元以下罚款。2、根据《道路交通安全法》规定,机动车驾驶人违反道路交通安全法律、法规关于道路通行规定的,处警告或者二十元以上二百元以下罚款。3、在

2023-01-24 18:11

身份证号码含义(香港身份证号码含义)

1、身份证号码的含义是:国家政府给公民发行的用来证明持有者身份的证明文件,现在不管你要做什么,都需要到身份证号码,有时候偶尔忘了带身份证,你要办的事就办不成了。2、公民身份证号码是特征组合码,由十七位数字本体码和一位数字

2023-01-24 06:03

个人简历漂亮的一句话 简单个人简历

1、我始终认为没有一种不通过蔑视、忍受和奋斗就可以征服的命运。2、一个人,你不逼自己一把,你就不知道自己有多优秀。3、凡事都看的开点,生活就不会那么累了。4、 一个人如果下决心要成为什么样的人,或者下决心要做成什么样的事

2023-01-23 18:05

加载中...