从珠海去澳门需要珠海的核酸检测证明吗?

更新时间:2023-02-01 11:04:26作者:未知

  从珠海去澳门需要珠海的核酸检测证明吗?

  (更新日期:2022年2月14日)

  根据疫情防控需要,经珠澳联防联控机制协商一致,自2022年1月29日0:00起,经珠澳口岸出入境人员需持有48小时内核酸检测阴性证明通关

  全国任何合资格的医院或核酸检测机构皆可。若选择以陆路从珠海进入澳门的话,也可考虑在珠海进行检测,但需预留充足时间等待核酸检测阴性证明生效。

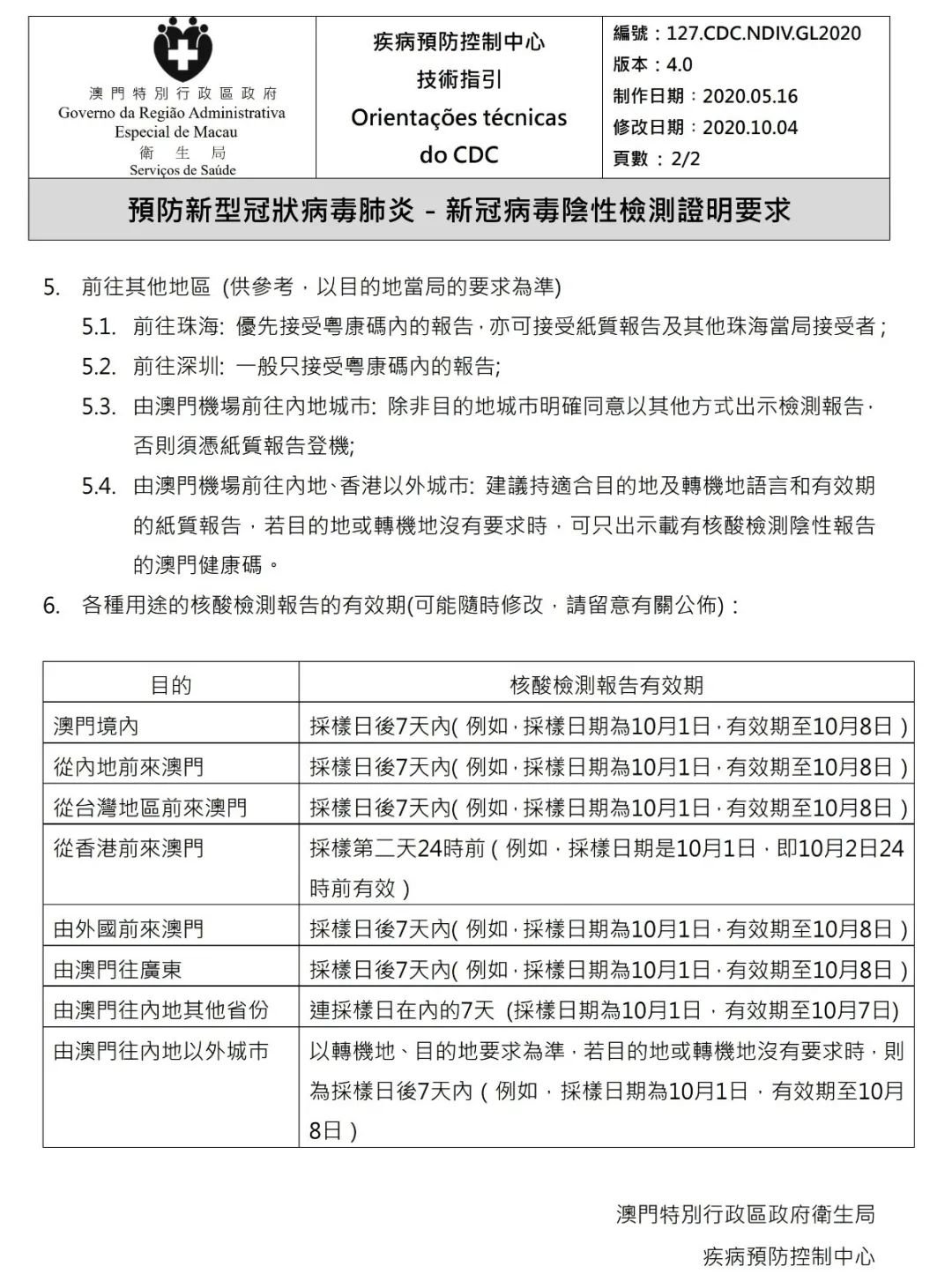
  入境澳门时的核酸检测阴性证明可以经“粤康码”显示或出示纸质版。(具体要求请参考下图——澳门卫生局发出的“新冠病毒阴性检测证明要求指引”)

为您推荐

呼和浩特是几线城市 呼和浩特是几线城市啊

1、呼和浩特是二线城市。但这只是从功能和地位上讲的。如果参考经济和发展水平,只能算是“实际为三线水平的二线城市”。2、但是呼和浩特终归是处守得住初心的地方,首先其作为内蒙古自治区的首府,文化上和北边的邻居有相通之处,是友

2023-01-30 12:07

四行仓库还在吗(八佰中的四行仓库还在吗)

1、四行仓库还在。上海市的四行仓库抗战纪念馆(上海四行仓库,地址:静安区(原闸北区)光复路1号)现在(国庆佳节期间)是对外开放的。开放时间:平时周二至周日9:00-16:00,周一闭馆。2、四行仓库纪念馆分为“血鏖(áo

2023-01-29 12:04

民政局周六周日上班吗(离婚的流程和手续办理)

1、周末属于国家法定节假日,民政局工作人员一般不上班的,可以选择周一至周五办理。不同的地区政策有所不同,有些地方周六也可以进行登记。2、另外,每年的元旦、除夕、情人节、五一劳动节、国庆节等特殊日子的上午,婚姻登记照常办理

2023-01-29 00:22

黎巴嫩大爆炸原因(黎巴嫩大爆炸原因视频)

1、事故发生的原因是港区内的化学物品仓库发生爆炸,已经初步排除了黎巴嫩遭受恐怖袭击的可能,但详细结果还有待进一步的调查。另据黎巴嫩政府一名高级人士指出,此次爆炸的化学物品仓库中,事实上储存的是烟花爆竹这种易燃易爆品。但黎

2023-01-27 12:02

在公交车上要不要给老人让座

1、在公交车上给老人让座既不是权利也不是义务,属于道德范畴,让亦可,不让亦可。2、法律并没有规定老弱病残的优先级,也不属于法律规范进行定义和规范的范围。再者我们国家有尊老爱幼,保护弱小的传统道德观念,加之社会需要这样的道

2023-01-26 18:09

人与人之间的相处之道(人与人之间相处感悟经典句子)

1、不要仗着两人之间的关系好,就口无遮拦,什么事情都跟别人说,甚至是揭人隐私,触碰别人的底线。要知道,别人跟你分享心事,跟你倾诉,是信得过你,做人,不能如此不厚道,更不能辜负别人对你的信任。2、天黑路滑,人心复杂,要知道

2023-01-25 00:16

加载中...