广西桂林城镇老旧小区改造十四五专项规划

更新时间:2023-09-08 11:09:34作者:未知

  一、广西分阶段目标:

  (一)到2022年,基本形成全区城镇老旧小区改造制度框架、政策体系和工作机制;基本完成“十四五”总体目标的65%,即约29万户城镇老旧小区改造。

  (二)到2023年,基本完成“十四五”总体目标的88%,即约39万户城镇老旧小区改造。

  (三)到2024年,完成44万户城镇老旧小区改造。

  二、总体改造时序安排:

  属于下列情况之一的城镇老旧小区应优先进行改造:

  1.基础类改造内容严重缺失的城镇老旧小区

  对于以满足小区居民的基本需求,保障基本的生活安全以及居民基本的生活条件等基础类改造内容为主的城镇老旧小区,应优先纳入年度改造计划。

  2.改造条件成熟的城镇老旧小区

  对于群众改造意愿强烈、资金充足、权属清晰等条件成熟的城镇老旧小区,应优先纳入年度改造计划。

  3.集中、连片的城镇老旧小区

  对于集中、连片的城镇老旧小区,应以社区为基本空间单元,整合周边区域公共空间资源和公共服务设施资源,实施连片规划,应优先纳入年度改造计划。

  三、总体改造任务:

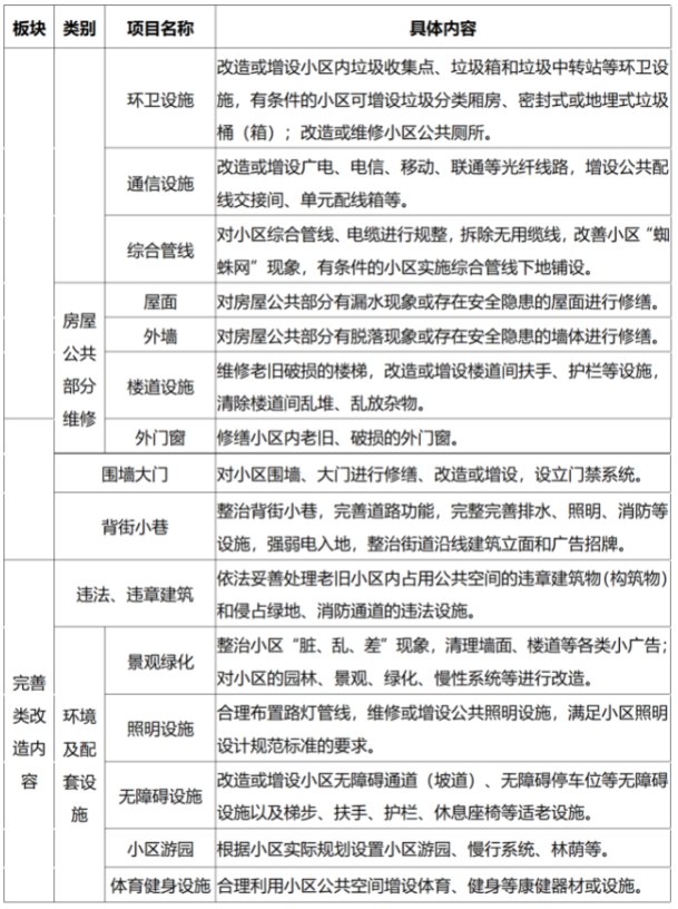
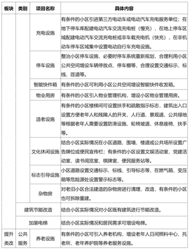
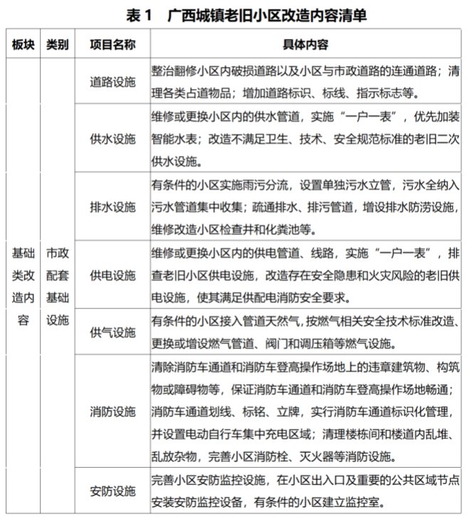
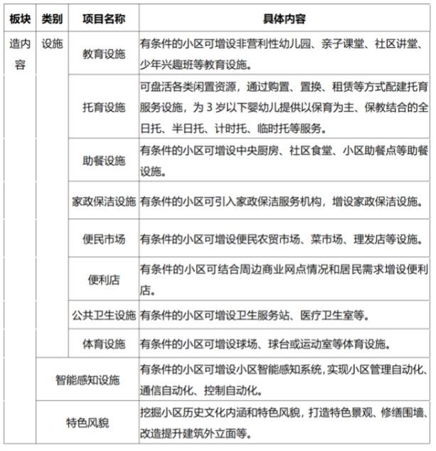
  结合摸底情况及自治区工作实际,统筹安排城镇老旧小区改造时序、内容,科学确定改造总任务。“十四五”期间,自治区计划完成约44万户城镇老旧小区改造,详见下表。

  

  分年度改造计划:

  

  广西城镇老旧小区改造内容清单

  

  

  

  

为您推荐

怎样制止餐饮浪费行为 怎么制止餐饮浪费行为

1、推行半份菜、小份菜,推出“一人食”,餐饮单位推行大、中、小份的菜品;鼓励提供小份菜、半份菜服务;合理安排宴席,科学设计菜单、调整菜品数量、分量,不使用一次性餐具。比如米饭套餐,就可以推出男女两种量,男的吃大碗,女的吃

2023-09-07 18:11

单位的加班费怎么算 单位加班怎么补偿

1、按照法律规定,每月工作时间为20.83天,月计薪天数为21.75天,全年制度工作时间为250天,全年节假日及公休日为115天。2、计算方法:每月工作时间 20.83=(365-104-11)÷12;月计薪天数 21.

2023-09-06 06:01

世界城市面积排名 世界城市面积排名前十名

1、在2010全球城市指数排行榜中,美国纽约是世界上公认的最大城市和最大的国际金融中心,位列第1;作为世界上最重要的、欧洲最大的经济中心,伦敦位列第2;人口最多的东京位列第3;艺术和建筑之都巴黎位列第4;东方之珠购物天堂

2023-09-05 00:24

红岩的作者简介(小说红岩的作者简介)

1、《红岩》是现代作家罗广斌、杨益言创作的一部长篇小说,1961年12月首版。2、罗广斌(1924年-1967年2月10日),男,汉族,重庆忠县人,作家。1948年加入中国共产党,国民党军第十六兵团司令官罗广文的胞弟,著

2023-08-31 18:05

第七次人口普查内容包括什么 第七次人口普查内容包括什么

1、第七次人口普查主要调查人口和住户的基本情况,内容包括:姓名、公民身份证号码、性别、年龄、民族、受教育程度、行业、职业、迁移流动、婚姻生育、死亡、住房情况等。2、第七次全国人口普查,是指中国将在2020年开展的全国人口

2023-08-31 06:06

法人证明怎么写(劳动就业时员工是法人证明怎么写)

1、兹有×××(姓名、性别、年龄)在我公司(或者企业、单位)任×××(董事长、总经理等)职务,身份证号:×××,法定代表人住址:×××,电话:×××,是我公司(或者企业、单位)的法定代表人。2、特此证明。3、×××公司(

2023-08-26 06:05

加载中...