国内多地对上海放宽隔离政策

更新时间:2022-12-16 22:02:32作者:佚名

  近期,浙江、江苏、安徽多地先后调整放宽了上海来返人员的隔离措施,长三角地区正逐步恢复人员流动,不再一刀切,部分上海来(返)人员不必“7+7”,相关政策如下。

  江苏省:

  ▪ 南京市:

  2022年6月19日,南京发布来(返)宁人员健康管理政策:

  随着全国疫情形势总体趋于平稳,为进一步优化来(返)宁人员健康服务政策,高效统筹疫情防控和经济社会发展,科学精准做好防控,保障市民安全有序生活,现就相关地区来(返)宁人员健康管理措施提醒如下:

  一、对14日内有上海市中高风险地区所在乡镇(街道)旅居史人员,或14日内有其他报告本土阳性感染者所在乡镇(街道)旅居史人员,实行“7天集中隔离医学观察+7天居家健康监测”。居家健康监测期间,在第2、7天各进行1次上门核酸采样。居家健康监测的条件为单人单间,单独卫生间。居家健康监测期间减少与家人接触,原则上不外出,在结束居家健康监测前不离开所在县(市、区)。

  二、对14日内有上海市其他地区旅居史的人员,实行“7天跟踪健康监测”。跟踪健康监测期间,在第1、2、3、7天各进行1次核酸检测,并在追踪到的当天进行1次核酸检测。

  在跟踪健康监测期间,应控制活动范围,不乘坐公共交通工具,不参加会议、会展、旅游、聚餐等聚集性活动,不进入学校、托育机构、养老院、福利院等特定机构,不进入影剧院、歌舞厅、棋牌室、浴室、网吧等室内密闭场所,不开展线下教学、培训等活动,外出时须全程规范佩戴口罩,切实保持安全社交距离,原则上在结束健康监测前不离开所在县(市、区)。

  三、上海市来(返)宁人员,须提前2天通过“来宁返宁人员网上报备系统”等途径主动登记个人疫情防控信息,向目的地单位、社区(村)或酒店报备,并建议持48小时内核酸检测阴性证明来(返)宁,抵达后积极配合落实相关健康管理措施。

  四、除上海市以外,14日内有其他中高风险地区旅居史人员须提前通过“来宁返宁人员网上报备系统”主动登记个人疫情防控信息,积极落实相关健康管理措施。其他低风险地区旅居史人员可自愿登记。如有需要,工作人员将主动联系,提供防疫咨询等相关服务。

  来(返)宁相关政策可通过“国务院客户端”微信小程序查询,也可向各区疫情防控指挥部咨询,由于疫情动态变化,具体以所在社区执行为准。

  五、来(返)宁人员应严格遵守防疫规定,主动配合落实防疫要求。对因执行防控措施不到位、落实防控要求不严格,瞒报、谎报行程轨迹等并造成疫情传播的,将依法依规追究法律责任。

  无锡市:

  2022年6月19日,无锡发布第123号通告疫情防控:

  为更好统筹疫情防控和经济社会发展,慎终如始做好常态化疫情防控工作,科学高效精准落实各项防控措施,坚决筑牢疫情防控坚固防线,切实保障广大人民群众的生命安全和身体健康,现就相关事项通告如下:

  1、加强主动报备。有中高风险地区和上海市旅居史的来(返)锡人员,提前2天通过“入锡申报系统”自主申报或向目的地单位、社区(村)或酒店报备,抵锡后积极配合落实相关健康管理措施。

  2、严格健康管理。14日内有中高风险地区及所在县(市、区)(直辖市为街道)旅居史、上海市有本土阳性感染者所在街道(乡镇)旅居史的来(返)锡人员实行“7天集中隔离+7天居家健康监测”。居家健康监测期间在住所实施“单人单间”“减少外出”,确需外出的,应提前向社区(村)报备。外出时须全程规范佩戴口罩,切实保持安全社交距离,不乘坐公共交通工具,不组织或参加线下会议,不从事学校、培训机构组织的线下教学授课或其他集体活动,不进入歌舞厅、棋牌室、浴室、影剧院、网吧等室内密闭场所,不参加聚餐、婚礼等聚集性活动。14日内有上海市其他地区旅居史的来(返)锡人员,实行7天健康监测,第1、2、3、7天各进行1次核酸检测,并在追踪到的当天进行1次核酸检测。

  3、强化人员排查。各街道(镇)、社区(村)、企事业单位、“两站一场”、酒店宾馆等要落实主体责任,加大对涉疫地区来(返)锡人员的主动摸排、信息登记和报告,按要求督促相关人员落实主动报备和健康管理。

  4、严格扫码通行。全市企事业单位、人员密集公共场所、居民小区、公共交通场站车辆等各类场所须严格落实“门铃码”(场所码)查验措施,做到“逢进必扫、逢扫必验”,并督促进入场所人员规范佩戴口罩,请广大市民积极配合。对未按规定落实扫码、查验等防控要求的场所、单位,各地、各行业主管部门要严肃督促整改并通报警示。

  5、落实核酸检测。省外及行程卡带“*”人员抵锡后48小时内进行1次核酸检测。对未在规定时间落实核酸检测的人员,将对“门铃码”赋红色警示,限制进入各类市场主体和公共场所,检测后恢复正常。

  6、主动接种疫苗。新冠病毒疫苗是疫情防控的重要手段,能有效降低重症和死亡的发生率,广大市民尤其是60岁以上人群要及早全程接种新冠病毒疫苗,符合条件的市民及时接种第三剂加强针。

  7、加强个人防范。广大市民要继续增强防范意识,主动关注国内疫情动态,合理安排出行,不前往有疫情发生的地区。避免网购境外和重点疫情发生地区商品,拆取快递、邮件时应做好个人防护,先消毒、再取用。如出现咽痛、干咳、发热、乏力、嗅觉减退等不适症状,立即到发热门诊就诊,就医途中全程佩戴口罩,避免乘坐公共交通工具。

  8、加大宣传力度。各地各部门要持续做好疫情防控宣传教育工作,在“两站一场一码头”、社区(村)和各类公共场所进一步加强政策措施宣传解读,常态化开展防范提醒,引导公众对疫情保持警惕不放松,积极配合落实防控措施,共同构建科学防控和群防群控的严密防线。

  9、压实“四方责任”。各级党委政府要落实属地责任,加大督促管理;行业主管部门要履行监管责任,强化日常指导;企事业单位要落实主体责任,确保措施落实;个人要履行自我管理责任,自觉做好自我防护,认真落实各项常态化防疫要求。对因执行防控措施不到位、落实防控要求不严格,瞒报、谎报行程轨迹等并造成疫情传播的,将依法依规追究法律责任。

  浙江省:

  2022年6月19日,浙江发布省外来浙返浙人员健康管理措施,上海赴浙返浙管理措施被细化到了街道:

高风险地区或参照高风险地区管理

7天集中隔离医学观察+7天居家健康观察)

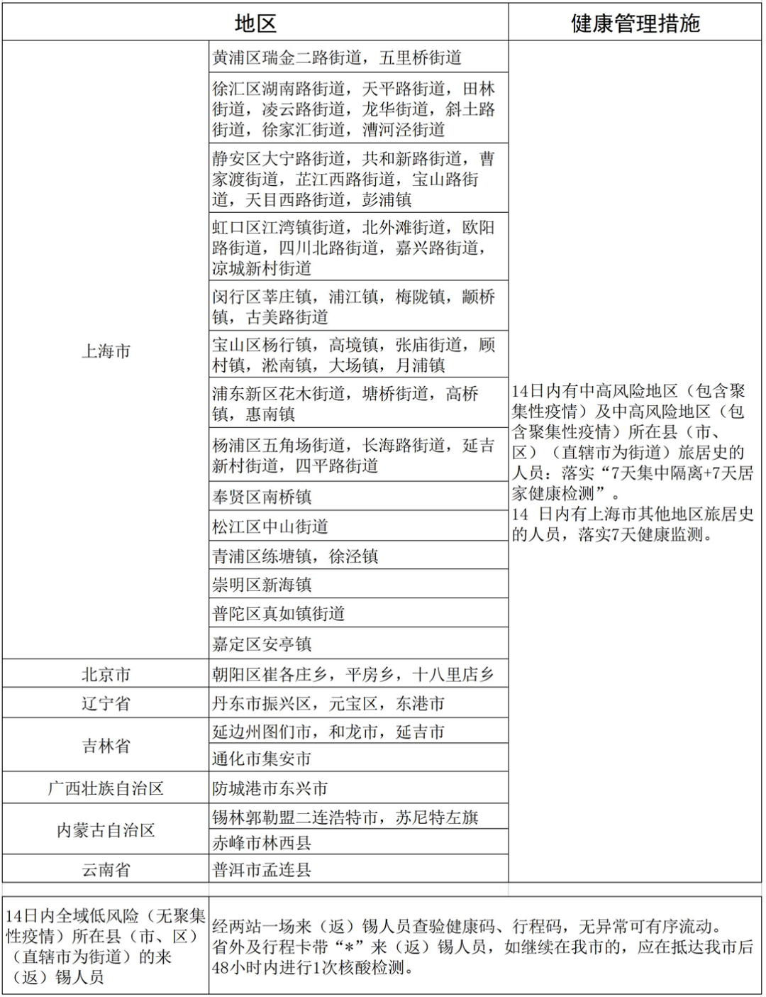
内蒙古自治区

锡林郭勒盟:二连浩特市社区建设管理局、格日勒敖都苏木。

中风险地区或参照中风险地区管理

7天集中隔离医学观察+7天居家健康观察)

北京市

朝阳区:十八里店(地区)乡吕家营村,平房乡姚家园东社区、姚家园西社区,崔各庄(地区)乡京旺家园第二社区。

内蒙古自治区

赤峰市:林西县城北街道、城南街道。

辽宁省

丹东市:元宝区八道街道、振兴区临江街道。

上海市

徐汇区:湖南路街道、天平路街道、田林街道、斜土路街道、徐家汇街道、漕河泾街道、凌云路街道、虹梅路街道。

静安区:曹家渡街道、大宁路街道、共和新路街道、临汾路街道、宝山路街道、芷江西路街道、江宁路街道。

虹口区:江湾镇街道、北外滩街道、四川北路街道、欧阳路街道、凉城新村街道。

杨浦区:五角场街道、长海路街道、延吉新村街道、四平路街道。

闵行区:莘庄镇、浦江镇、梅陇镇、古美路街道。

宝山区:杨行镇、高境镇、张庙街道、月浦镇、淞南镇、顾村镇。

浦东新区:花木街道、惠南镇、高桥镇、塘桥街道。

普陀区:真如镇街道

奉贤区:南桥镇。

松江区:中山街道。

青浦区:徐泾镇、练塘镇。

崇明区:新海镇。

3天居家健康观察+4天日常健康监测

北京市

朝阳区:十八里店(地区)乡、平房乡、崔各庄(地区)乡。

内蒙古自治区

锡林郭勒盟:二连浩特市。

赤峰市:红山区、松山区、元宝山区、林西县、宁城县。

河北省

廊坊市:三河市。

辽宁省

丹东市:振兴区、东港市、元宝区。

广东省

深圳市:福田区香蜜湖街道、罗湖区南湖街道。

7天日常健康监测

(第1237天进行核酸检测)

上海市:徐汇区、静安区、虹口区、闵行区、宝山区、浦东新区、普陀区、杨浦区、奉贤区、青浦区、崇明区、松江区。

7天日常健康监测

(第17天进行核酸检测)

上海市:黄浦区、嘉定区、金山区、长宁区。

  安徽省:

  2022年6月16日,安徽省防控办发布关于优化调整上海来(回)皖人员健康管理措施的通知:

  当前,上海市疫情形势稳定向好,为高效统筹疫情防控和经济社会发展,经专家综合研判,现对上海来(回)皖人员健康管理措施调整如下:

  一、对上海市中高风险地区所在乡镇(街道)或7天内有社会面感染者的乡镇(街道)来(回)皖人员,实行“7天集中隔离医学观察+7天居家健康监测”。居家健康监测期间,在第2、7天各进行1次核酸检测,其中第7天实行“双采双检”(下同)。

  二、对上海市中高风险地区所在区或7天内有社会面感染者的区来(回)皖人员,需提供48小时内核酸检测阴性证明,并实行“7天日常健康监测”。日常健康监测期间,在第1、2、3、7天各进行1次核酸检测。

  三、对上海市其他地区来(回)皖人员,实行“7天日常健康监测”,前期已集中隔离的“双采双检”阴性后即可解除隔离,转入7天日常健康监测。日常健康监测期间,在第1、3、7天各进行1次核酸检测。

  四、上述人员在日常健康监测期间,应控制活动范围,不乘坐公共交通工具,不参加会议、会展、旅游、聚餐等聚集性活动,不进入学校、托育机构、养老院、福利院等特定机构,不进入影剧院、歌舞厅、浴室、网吧等室内密闭场所,不开展线下教学、培训等活动,外出时须全程规范佩戴N95口罩,切实保持安全社交距离,原则上在结束日常健康监测前不离开所在县(市、区)。

  合肥市:

  2022年6月19日,合肥发布来(返)肥最新指引:

  为坚决守住不出现疫情规模性反弹的底线, 努力以最小代价取得最大防控效果,更好的服务来(返)肥人员,合肥市即时起优化常态化疫情防控相关工作,相关服务指引要点如下:

  (一)在合肥全市各类交通卡口分设“低风险地区来(返)肥人 员”和“中高风险地区和其他涉疫地区来(返)肥人员”两类不同通道。

  (二)低风险地区来(返)肥人员通道不查验 48 小时核酸检测阴性证明、不采集核酸样本,直接通行。

  (三)中高风险地区和其他涉疫地区来(返)肥人员通道落实分类健康管理要求。

  1.中高风险地区和其他涉疫地区来(返)肥人员继续实行免费落地核酸检测。

  2.对中高风险地区或7天内有本土社会面感染者地区所在县(市、区、旗, 直辖市为街镇)来(返) 肥人员,实行“7天集中隔离医学观察+ 3天居家健康监测”。集中隔离期间实行每天一检, 结果均为阴性后转为居家健康监测。居家健康监测期间,在 第2 、3 天各进行1次采集核酸, 其中第3天实行“双采双检”。

  3. 对中高风险地区或7天内有本土社会面感染者地区所在城市的其他县(市、区、旗,直辖市为街镇) 来(返)肥人员, 实行“7 天日常健康监测”。日常健康监测期间,在第 1 、2 、3、 7 天各进行 1 次核酸检测,不聚集、不聚会,并倡导具备条件的居家办公。

  (四)切实强化各级疫防办、交通卡口、社区和家庭的“四方衔接”,确保信息高效流转、工作无缝闭环。

  (五)入境人员管理方面。从国内其他口岸城市入境人员,已集中隔离满14 天的,可参照国内人员政策来肥:不满14天的,原则上不来肥;不满 14天来肥的, 需补足7天集中隔离和7天居家隔离,不具备居家隔离条件的进行集中隔离。从合肥口岸入境人员,实施“7天集中隔离+7天居家隔离”。7天集中隔离期满后,目的地为合肥的,需闭环转运至社区,实施7天居家隔离; 在肥无固定居所、不具备居家隔离条件的继续实施 7 天集中隔离。目的地不为合肥的,需继续实施7天集中隔离,期满后方离肥。隔离期间,按规范进行核酸检测。

  

为您推荐

公积金账号怎么查询(住房公积金账号怎么查询)

1、以北京公积金在线查询为例,其他城市相似。 2、打开“北京住房公积金网”官方网站,点击“个人网上业务平台”,点击“个人网上业务平台(北京中心)”登录。 3、依次输入:身份证号码、密码、验证码登录,如果没有改过密码,

2022-12-16 06:03

美国人口总数(1980年美国人口总数)

1、美国人口数量约3.33亿(截至2021年2月),为世界上人口第三大国。美国人口高度城镇化,在2008年时约有82%人口居住在城市及其郊区(同时期世界城镇化率为50.5%),这使得美国有许多广袤土地上无人居住。加利福尼

2022-12-12 02:43

退税一般要多久才能到账(快手退税一般要多久才能到账)

1、申请退税后要根据每个地区税务局处理的进度情况,确认个税汇算清缴信息是否正确,有的人可能7天就到账,有的人要30天才能到账,不急,慢慢等,会有的。2、个人所得税退税申报截止时间:2021年人所得税退税时间为2021年3

2022-12-12 02:21

职工医保转居民医保怎么办理程序 辞职后职工医保转居民医保怎么办理程序

1、先办理职工医保停保手续。与单位解除(终止)劳动合同或辞职后,已由单位经办人员为其办理了停保的,可直接申请参加居民医保。2、到所居住社区社保处办理居民医保参保缴费。参保时需提供户口本、身份证原件及复印件等。缴费时可以选

2022-12-11 18:28

身份证泄露会产生什么后果 身份证泄露会有什么后果

1、身份证泄漏了并没有实质性危害。身份证号码和姓名属于公民的隐私,应该注意保护,但是泄漏了也并没有实质性危害。 2、如果个人身份证被他人冒用,冒用者及相关部门应承担相应的法律责任,身份证本人无须对自己未实施的行为承担责

2022-12-11 16:57

郑州地铁运营时间 郑州地铁运营时间2022

1、郑州地铁运营时间介绍:郑州地铁最早06:00发车,不同线路运营时间有所不同,节假日期间郑州地铁还会根据客流量调整地铁运营时间,请乘客查询每条线路的首末班车时间,避免错过末班车。2、郑州地铁时刻表:(1)郑州地铁1号线

2022-12-11 05:39

加载中...