2022北京顺义区汽车消费季年中大促活动汇总(附地址)

更新时间:2023-02-01 11:02:17作者:佚名

  2022年6月24日,由顺义消费联盟主办的顺义汽车消费季年中大促来了!

  此次活动汇集宝马、奥迪、理想、大众等众多汽车品牌,旨在为消费者集中提供多样化的购车选择、诚意满满的购车优惠、便利全面的购车服务。

  ➤理想汽车

  销售政策:价值共计约12,000元

  1.首任车主增程电动系统十年不限里程质保 (4,000元)

  2.2年PLUS畅行无忧服务礼包(999×2=1,998元)

  3.6月限时购车礼包:脚垫后备箱垫+车载无线话筒+车载充气床垫+一万积分(1,798+396+729+1,000=3,923元)

  4.二手车置换政策:2,000元京东购物卡(2,000元)

  理想汽车为线上销售,请查询官网

  ➤北京新丰泰博奥奥迪618好物节

  1、预约进店客户赠送奥迪原厂玻璃水一瓶

  2、订车即送万元装饰礼包

  3、置换购车,享至高13000元补贴

  4、分期购车,享12、24、36期0息(部分车型)

  5、企业用户、一线抗疫人员,享大用户购车政策3000-20000元补贴

  6、购车即送无忧保养礼包

  7、A3部分车型享购置税补贴50%,名额有限,先到先得

  8、老客户转介绍赠送老客户保养一次

  联系方式:010-56848888

  地址:北京市顺义区仁和镇杜杨北街21号

  ➤北京运通嘉宝汽宝马季末购车节

  1.进店礼:活动期间预约进店即赠精美礼品一份

  2.专属礼:部分车型可享购置税减免50%优惠政策

  3.订车礼:活动期间全系车型订车享专属活动礼品

  4.纯电礼:持新能源指标试驾即可赠送试驾礼一份

  5.置换礼:成功置换可享5年或10万公里机油保养

  6.金融礼:部分车型可享48期0首付及低利率

  联系方式:010-61447699

  地址:顺义区赵全营镇昌金路赵全营段231号院6号楼101号铺

  ➤利星行天竺之星奔驰618购车节

  “618来袭” 特推出限量 包牌价车辆,数量有限,先到先得!

  购车享包牌价格,另有至高3万元礼包相送

  1.预约到店即送奔驰原厂口罩一枚!

  2.预约到店试驾即送雨伞一把!

  3.全系车型免手续费,部分车型低至零首付,零利率!

  4.免费评估,专业置换,额外享最高1万元置换补贴!

  5.订车客户即送价值13800元防护膜套餐!

  6.全系车型购车即享全车免费消杀一次!

  7.购车即送26项免费出行检测!

  8.老客户成功推荐新客户购车,新老客户均送奔驰原厂盲盒!

  店内员工均持有24小时内核酸检测结果,让您到安心处买放心车!

  温馨提示:请凭72小时内核酸检测结果进店赏车试驾。

  联系方式:010-64949366

  地址:北京市顺义区天竺镇府右街3号

  ➤北京博丰长久丰田年中欢购节

  1."零"活畅购:购车尊享0首付、0利率长年限;

  2.轻松升级购:置换至高享10000元高额补贴;

  3.体贴安心购:购双擎车型即享4年10万公里免费保修及新车太阳膜;

  4.天使特权购:医护工作者购车享“终生”免费基础保养;

  5.限时加码购:2000元购车基金限时送(数量有限先到先得);

  6.订车好礼购:活动期间订车,即可参与抽奖100%中奖;

  7.到店扫码购:关注北京博丰长久官方抖音账号到店领取精美礼品一份;

  8.年中特供购:2台年中特供车,一口价。

  联系方式:010-69479998

  地址:北京市顺义区南法信空港物流基地顺航路18号

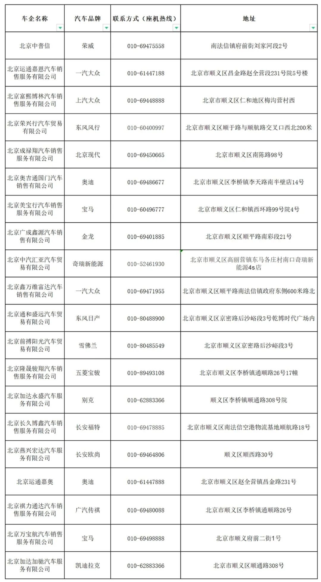
  上述如果没有合适您的品牌,也可通过下列表单寻找属于您的那一款哦~

图片来源北京顺义

为您推荐

呼和浩特是几线城市 呼和浩特是几线城市啊

1、呼和浩特是二线城市。但这只是从功能和地位上讲的。如果参考经济和发展水平,只能算是“实际为三线水平的二线城市”。2、但是呼和浩特终归是处守得住初心的地方,首先其作为内蒙古自治区的首府,文化上和北边的邻居有相通之处,是友

2023-01-30 12:07

四行仓库还在吗(八佰中的四行仓库还在吗)

1、四行仓库还在。上海市的四行仓库抗战纪念馆(上海四行仓库,地址:静安区(原闸北区)光复路1号)现在(国庆佳节期间)是对外开放的。开放时间:平时周二至周日9:00-16:00,周一闭馆。2、四行仓库纪念馆分为“血鏖(áo

2023-01-29 12:04

民政局周六周日上班吗(离婚的流程和手续办理)

1、周末属于国家法定节假日,民政局工作人员一般不上班的,可以选择周一至周五办理。不同的地区政策有所不同,有些地方周六也可以进行登记。2、另外,每年的元旦、除夕、情人节、五一劳动节、国庆节等特殊日子的上午,婚姻登记照常办理

2023-01-29 00:22

黎巴嫩大爆炸原因(黎巴嫩大爆炸原因视频)

1、事故发生的原因是港区内的化学物品仓库发生爆炸,已经初步排除了黎巴嫩遭受恐怖袭击的可能,但详细结果还有待进一步的调查。另据黎巴嫩政府一名高级人士指出,此次爆炸的化学物品仓库中,事实上储存的是烟花爆竹这种易燃易爆品。但黎

2023-01-27 12:02

在公交车上要不要给老人让座

1、在公交车上给老人让座既不是权利也不是义务,属于道德范畴,让亦可,不让亦可。2、法律并没有规定老弱病残的优先级,也不属于法律规范进行定义和规范的范围。再者我们国家有尊老爱幼,保护弱小的传统道德观念,加之社会需要这样的道

2023-01-26 18:09

人与人之间的相处之道(人与人之间相处感悟经典句子)

1、不要仗着两人之间的关系好,就口无遮拦,什么事情都跟别人说,甚至是揭人隐私,触碰别人的底线。要知道,别人跟你分享心事,跟你倾诉,是信得过你,做人,不能如此不厚道,更不能辜负别人对你的信任。2、天黑路滑,人心复杂,要知道

2023-01-25 00:16

加载中...