关于2021年贺岁普通纪念币再次预约兑换的公告

更新时间:2023-07-31 00:26:09作者:未知

  关于2021年贺岁普通纪念币再次预约兑换的公告

  根据中国人民银行《2021年贺岁普通纪念币、世界文化和自然遗产——武夷山普通纪念币再次预约兑换工作安排》,将对2021年贺岁普通纪念币(以下简称贺岁币)首次预约兑换后剩余部分再次开展预约兑换,现将有关事项公告如下:

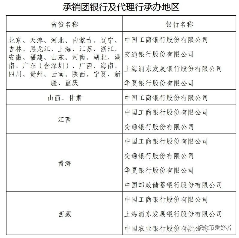
  一、预约兑换承办银行

  贺岁币再次预约兑换工作由中国工商银行承销团承办.。

  二、预约兑换安排

  (一)预约期

  贺岁币预约期为2021年5月21日至5月23日。客户在预约期内可通过承销团银行及代理行指定预约渠道办理贺岁币预约,首期已预约的客户本期仍可预约。

  工商银行预约记录修改和撤销时间:2021年5月22日9时至5月23日24时。

  1.线上预约。

  本次线上预约采取分时段、分地区预约方式,

  第一批开始时间5月21日22:30,预约地区:北京、天津、河北、山西、内蒙古、辽宁、吉林、黑龙江、山东、河南、西藏、陕西、甘肃、青海、宁夏、新疆;

  第二批开始时间5月21日23:30,预约地区:上海、江苏、浙江、安徽、福建、江西、湖北、湖南、广东(含深圳)、广西、海南、重庆、四川、贵州、云南。

  内蒙古、陕西地区仅由华夏银行开展线上预约,工商银行、交通银行、浦发银行仅安排现场预约。

  2.现场预约。

  内蒙古、湖南、广东、陕西、西藏部分地区客户可持第二代居民身份证原件于5月22日至5月23日至公告的现场预约兑换网点办理预约。现场预约兑换网点及额度信息请查看附件四,具体办理时间请查看承销团银行及代理行相关分行公告。

  (二)预约核实期

  贺岁币预约核实期为2021年5月26日至5月27日。因疫情原因,安徽地区预约核实将延期开展,具体时间承办银行相关分支机构将另行公告。

  预约期结束后,中国人民银行将对贺岁币全部预约登记记录进行核查。存在重复预约记录的客户无法通过核查,不可办理兑换。未通过核查的客户可前往预约银行任意承办预约兑换的网点办理撤销重复记录及保留兑换资格业务,逾期不予办理。

  如客户对其预约记录存在异议,可在预约核实期内,持预约登记时使用的第二代居民身份证原件,到中国人民银行地市中心支行及以上分支机构查询,查询地址以当地人民银行公告为准。

  (三)兑换期

  贺岁币兑换期为2021年5月28日至5月30日。因疫情原因,安徽、辽宁地区预约兑换将延期开展,具体时间承办银行相关分支机构将另行公告。

  通过人民银行核查的客户在兑换期到预约指定网点办理兑换。

  (四)预约兑换方式

  预约、核实和兑换的有效身份证件必须为第二代居民身份证原件。每人预约、兑换限额为20枚。如代他人办理现场预约、核实或兑换,须提供代办人和被代办人的第二代居民身份证原件,现场预约或兑换的代办人数不超过5人。

  三、线上预约渠道

  (一)工商银行

  1.门户网站:首页轮播广告。

  2.手机银行:首页轮播广告,最爱首页-纪念币预约,搜索-热门搜索-纪念币预约。

  3.个人网银:首页轮播广告。

  4.融e购:首页轮播广告。

  5.融e联:首页轮播广告,首页-全部-推荐服务-预约纪念币,首页-全部-便捷生活-预约纪念币。

  6.微信公众号:中国工商银行电子银行-惠生活-纪念币预约,工银融e行,融e购。

  (二)交通银行

  1.门户网站:首页主图广告-纪念币兑换;首页-预约业务-纪念币预约。

  2.个人手机银行:首页广告-纪念币兑换;首页搜索“纪念币预约”。

  3.微信公众号:惠活动-纪念币预约。

  4.微信小程序:交通银行-首页广告“纪念币预约”。

  (三)浦发银行

  1.手机银行:首页广告;搜索“纪念币预约”;财富频道-纪念币预约。

  2.微信银行:回复“纪念币预约”;底部菜单“赚钱&借钱”-纪念币预约。

  (四)华夏银行

  1.官方网站:PC端访问www.hxb.com.cn,-“快捷服务”-“纪念币预约”菜单。

  2.手机银行APP:首页-腰封广告栏及首页“全部”-“投资理财”-“纪念币预约”菜单。

  3.微信公众号:关注“华夏银行”,点击“乐生活”-“纪念币预约”菜单。

  (五)邮储银行

  1.官方网站:www.psbc.com,首页-公告栏-贺岁币公告-纪念币预约链接。

  2.手机银行APP:首页-全部-网点模块-纪念币预约。

  3.微信公众号:邮服务模块-纪念币专区-纪念币预约。

  4.个人网银:首页-个人网银登录-我的账户-纪念币管理-纪念币预约。

  (六)农业银行

  1.手机浏览器登录:https://coin.abchina.com

  2.手机银行:首页-全部-助手-纪念币。

  3.门户网站登录:https://coin.abchina.com,首页-“纪念币预约”。

  4.个人网银:首页-本地-网上预约-纪念币预约。

  5.微信银行:微信公众号“中国农业银行微银行”-生活驿站-纪念币预约。

  四、其他事项

  (一)如其他地区遇突发性疫情等特殊情况需延期开展预约兑换,预约兑换承办银行相关分支机构将另行公告本地区预约、核实、兑换的时间调整安排。

  (二)因首次预约兑换的贺岁币存在拆卷情况,故本次预约兑换中可能存在一定量散币,敬请谅解。

  特此公告。

  中国工商银行股份有限公司

  2021年5月19日

为您推荐

取快递收费怎么办 取快递收费怎么办理

1、拨打快递公司官方电话投诉该快递员或者快递站;2、如果以上措施无效则可拨打12315投诉该快递公司;3、也可通过“国家邮政总局”对该快递公司进行投诉。

2023-07-30 00:23

养殖兔子前景如何(养殖兔子到底赚钱吗)

1、养殖兔子前景还不错,可以考虑。2、兔子的前景还算很好的,刚入行的只知道兔子只能卖,而不知道兔子的毛发非常昂贵!甚至一斤兔毛可以能卖到上百的价格,不懂这行的当然不知道兔子的毛发那么贵!因此,养殖兔子也是一个发家致富的好

2023-07-30 00:06

去新西兰留学带啥(去新西兰留学带什么)

1、必带的重要文件:最重要的当然是证书文件类,包括:护照原件、学校正式入学通知书(即offer)、学费及住宿费的交费凭证、学校成绩单及学历公证、IELTS的成绩单原件、驾驶执照(如有就带上)、出生公证、无犯罪公证、以前的

2023-07-29 18:10

书虱会咬人吗?(书虱会咬人吗咬人图片)

1、书虱不咬人,不吸血,对人没有直接危害,如果是过敏体质的话会起红色的小疙瘩。2、因为书虱是个体繁殖,繁殖速度太快了,所以很难消灭干净,建议一定要开窗通风,买一些竹炭放在你床和柜子里,竹炭能吸潮,改变环境,书虱在干燥的环

2023-07-29 00:18

台球准度口诀 台球准度口诀加塞怎么打

1、不要打破节奏。2、不要发力,不要用塞。3、抓住这一击。4、后退。5、控制好这一击。

2023-07-29 00:14

公开一款粗粮新吃法(粗粮的各种做法大全集)

1、食材:芋头6个,咸蛋黄5个,糯米一碗,盐适量。2、食材都准备好,咸蛋黄需要蒸一下或者烤一下使用。3、芋头表面的泥沙洗干净后,放入锅里,加入适量水,煮熟。4、糯米淘洗干净后,加入大量的清水,浸泡一晚上,煮好的芋头趁热去

2023-07-28 06:04

加载中...