2022年6月22日江西疾控新冠肺炎疫情紧急风险提示

更新时间:2023-03-01 22:03:02作者:佚名

  ➤江西省疾控中心6月22日发布新冠肺炎疫情风险提示:

  一、2022年6月21日,北京新增4例新冠肺炎确诊病例和2例无症状感染者、上海新增4例确诊病例和4例无症状感染者、辽宁新增4例无症状感染者、广西新增2例无症状感染者。截至2022年6月22日19时,全国共有高风险地区12个,中风险地区37个。

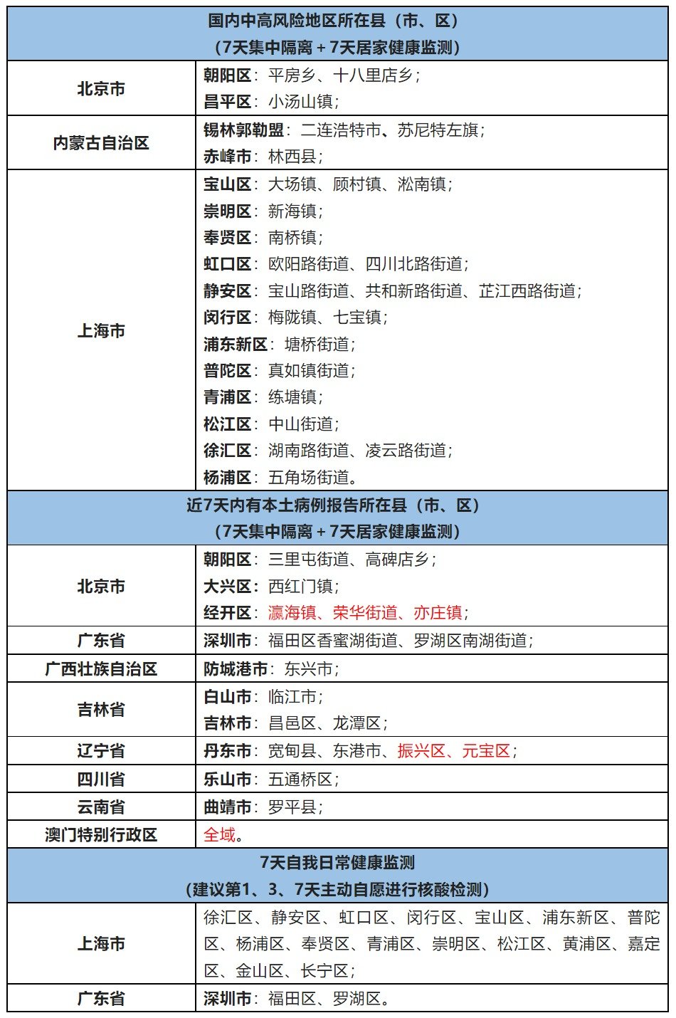
  二、省外来赣返赣人员健康管理措施清单(更新至2022年6月22日)

  三、为防范疫情输入,保障人民群众身体健康,请来自中高风险地区和近期有本土疫情的县(市、区)来赣返赣人员提前向属地报备,按照属地要求配合落实疫情防控措施和个人责任,避免参加聚集性活动,避免前往人员密集、人流量大、空间密闭的场所,主动开展个人健康监测,一旦出现发热、干咳、乏力、咽痛、嗅(味)觉减退、腹泻等症状,在做好个人防护前提下,及时就近到发热门诊就诊,并主动告知近期旅居史和相关人员接触史,不建议自行购买药物服用。对故意隐瞒、不按要求报备或拒不配合落实防控措施等造成疫情传播的,公安机关将依法追究其法律责任。

  【相关内容拓展阅读】

  ☑ 江西省对返赣人员最新规定(持续更新):

  ,即可查看详情。

为您推荐

参保未满一年能领失业补助金吗 参保未满一年能领失业补助金吗怎么办

1、参保未满一年不能领失业补助金。2、《失业保险条例》第十四条:具备下列条件的失业人员,可以领取失业保险金:(一)按照规定参加失业保险,所在单位和本人已按照规定履行缴费义务满1年的;(二)非因本人意愿中断就业的;(三)已

2023-03-01 18:09

黎巴嫩是哪个国家的 黎巴嫩是哪个国家的首都?

1、黎巴嫩是亚洲国家,黎巴嫩共和国,简称黎巴嫩。2、黎巴嫩位于亚洲西南部地中海东岸,东部和北部与叙利亚接壤,南部与以色列(边界未划定)为邻,西濒地中海,习惯上称为中东国家。3、黎巴嫩是中东地区最西化的国家之一,这与它和基

2023-03-01 18:07

澳洲属于哪个国家 澳洲有几个国家?

1、澳大利亚一词,原意为“南方的大陆”,由拉丁文 terraaustralis (南方的土地)变化而来。欧洲人在17世纪发现这块大陆时,误以为是一块直通南极的陆地,故取名“澳大利亚”。2、大洋洲由一块大陆和分散在浩瀚海域

2023-03-01 12:01

怎么在异地办护照 怎么在异地办护照签证

1、上居住地所在出入境管理局官网填表预约;按照预约时间带上证件去出入境管理局填表、交表;按要求用银行卡付费;领取办证回执;在回执上所示领证日期或之后凭本人身份证和回执领取。须约30个工作日。2、异地办理护照需要的时间:异

2023-02-28 14:02

工作心态正能量短语(工作心态正能量短语销售方面)

1、将工作看成负担,那么它就会越来越重,如果能够主动寻找工作中的乐趣,在快乐中工作,那么做什么都会收得很好的成效。2、当我们喜欢工作时,工作便会使我们的生命甜美,使我们有目标,有收获。3、一个优秀的员工必须培养自己对工作

2023-02-27 12:07

水稻之父简介 水稻之父简介英语

1、袁隆平(1930年9月7日-2021年5月22日),男,汉族,生于北京,无党派人士,江西省九江市德安县人。享誉海内外的著名农业科学家,中国杂交水稻事业的开创者和领导者,中国党的亲密朋友,无党派人士的杰出代表,“共和国

2023-02-27 00:11

加载中...