更新时间:2023-02-02 22:02:57作者:佚名
2022北京顺义汽车消费季年中大促
活动时间:2022年6月24日起
主办单位:由顺义消费联盟主办的顺义汽车消费季年中大促来了
指导单位:顺义区商务局
此次活动汇集宝马、奥迪、理想、大众等众多汽车品牌,旨在为消费者集中提供多样化的购车选择、诚意满满的购车优惠、便利全面的购车服务。
》》
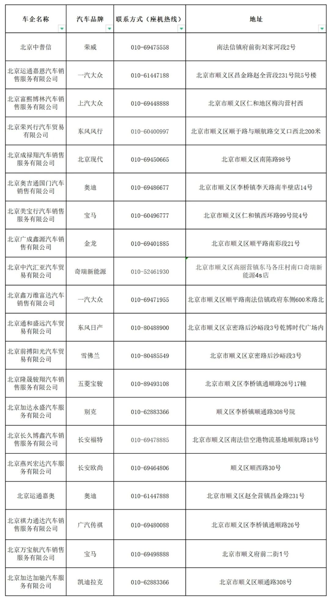
2022北京顺义汽车消费季年中大促参与企业名单一览
北京菜市场疫情防控要求一览(北京菜市场疫情在什么地方吗)
2022北京顺义汽车消费季活动有哪些
北京菜市场需要几天核酸?(北京什么时候不需要核酸)
2022暑假天津大学生回重庆需要核酸证明吗?
珠海2021春季开学第一课心能量助成长几点开始?附直播入口
2021年春季开学第一课心能量助成长特别直播节目收看指南
2021春季开学第一课心能量助成长特别节目直播时间及入口
6月28日北京北七家镇宏福苑东区核酸检测通知
2022北京天宫院街道多彩嘉园小区管控区解除管控通告
1、预警信号的级别依据气象灾害可能造成的危害程度、紧急程度和发展态势一般划分为四级:Ⅳ级(一般)、Ⅲ级(较重)、Ⅱ级(严重)、Ⅰ级(特别严重),依次用蓝色、黄色、橙色和红色表示,同时以中英文标识。2、台风红色预警信号:6
2023-02-01 18:04
1、呼和浩特是二线城市。但这只是从功能和地位上讲的。如果参考经济和发展水平,只能算是“实际为三线水平的二线城市”。2、但是呼和浩特终归是处守得住初心的地方,首先其作为内蒙古自治区的首府,文化上和北边的邻居有相通之处,是友
2023-01-30 12:07
1、四行仓库还在。上海市的四行仓库抗战纪念馆(上海四行仓库,地址:静安区(原闸北区)光复路1号)现在(国庆佳节期间)是对外开放的。开放时间:平时周二至周日9:00-16:00,周一闭馆。2、四行仓库纪念馆分为“血鏖(áo
2023-01-29 12:04
1、周末属于国家法定节假日,民政局工作人员一般不上班的,可以选择周一至周五办理。不同的地区政策有所不同,有些地方周六也可以进行登记。2、另外,每年的元旦、除夕、情人节、五一劳动节、国庆节等特殊日子的上午,婚姻登记照常办理
2023-01-29 00:22
1、事故发生的原因是港区内的化学物品仓库发生爆炸,已经初步排除了黎巴嫩遭受恐怖袭击的可能,但详细结果还有待进一步的调查。另据黎巴嫩政府一名高级人士指出,此次爆炸的化学物品仓库中,事实上储存的是烟花爆竹这种易燃易爆品。但黎
2023-01-27 12:02
1、在公交车上给老人让座既不是权利也不是义务,属于道德范畴,让亦可,不让亦可。2、法律并没有规定老弱病残的优先级,也不属于法律规范进行定义和规范的范围。再者我们国家有尊老爱幼,保护弱小的传统道德观念,加之社会需要这样的道
2023-01-26 18:09
中山神湾医院核酸检测指引 中山医院核酸检测点
2022-11-26
中山黄圃人民医院核酸检测指引 中山黄圃医院做核酸检测几天可出结果
婴儿着凉拉稀怎么办(婴儿肚子凉拉稀怎么办)
灰指甲传染人吗(灰指甲传染吗?怎么样才会传染呢?)
白内障怎么治 轻度白内障