更新时间:2023-07-06 00:27:23作者:未知
2022广东开学第一课活动重播入口
重播入口:
主办单位
2022年2月开学季,由广东省教育厅、广东省市场监督管理局、南方财经全媒体集团、广东广播电视台作指导单位,广东经济科教频道联合广州市教育局单位共同主办“广东开学第一课”。
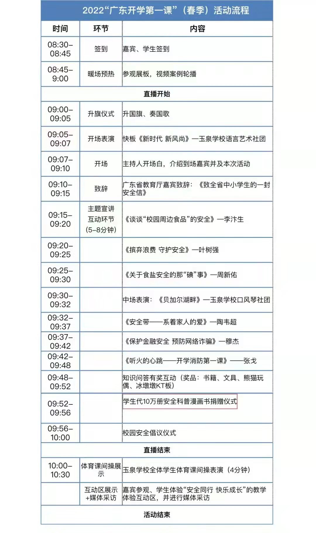
2022“广东开学第一课”(春季)以“安全同行 快乐成长”为主题,邀请广东省消防救援总队、广州市公安局交通警察支队、广州市黄埔区教育局、招商银行广州分行、广东省广盐集团、广州市黄埔区玉泉学校等单位共同参与,通过一系列公益宣讲和互动实践,让全省中小学生树立全面的食品安全、反餐饮浪费、消防安全、交通安全、反诈骗等安全观念,护航中小学生安全成长。
活动流程
