2022珠海公交线路停运/调整最新通知汇总(实时更新)

更新时间:2023-02-03 11:08:53作者:未知

  2022珠海公交线路停运/调整最新通知汇总(实时更新)

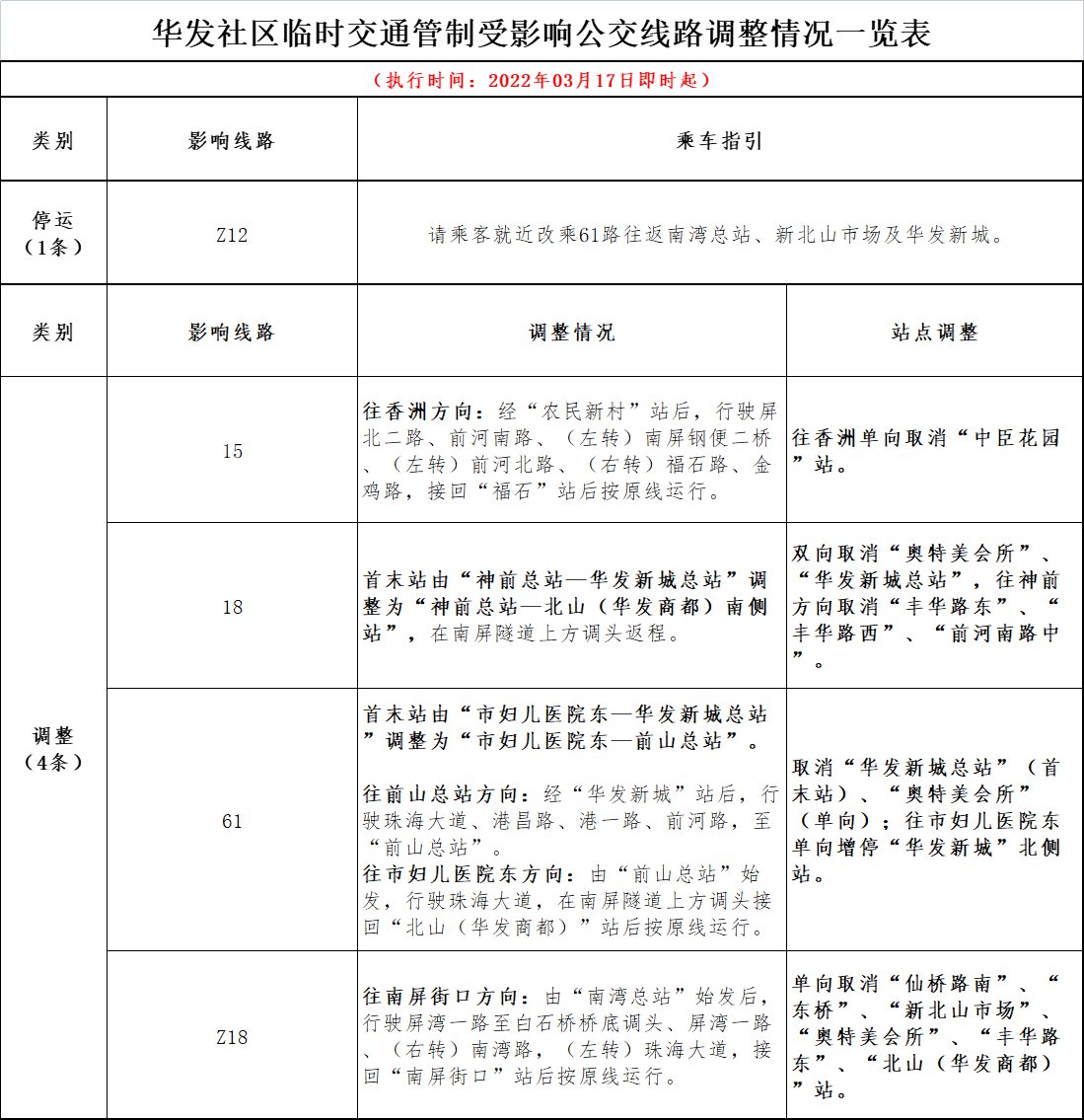
  【更新时间:2022年3月17日】

  因疫情防控需要及南屏华发社区道路实行临时交通管制影响,自2022年3月17日即时起 ,对区域公交线路实施临时调整如下:

  一、南屏华发社区交通管制范围内公交线路根据区域运行路线及道路交通组织条件,临时 停运1条 调整4条 公交线路 ,具体调整情况如下表。

  二、因疫情防控区域交通管制,涉及的公交线路车辆发班班次可能会受到影响 ,特殊时期,不便之处,请予谅解。三、请乘坐公交车的乘客需严格执行“ 三个100% ”(戴口罩100%、亮绿码100%、测体温100%)的疫情防护措施

  四、区内公交线路将视疫情防控措施 动态调整 ,市民可通过“珠海公交巴士官方微博”、“珠海公交巴士”微信公众号菜单“公交服务”—“公交公告”栏目查询最新调整公告。

  【更新时间:2022年3月16日】

  据“珠海公共巴士官方公众号”消息,因高新区疫情防控需要及对区内交通实施交通管制影响,自2022年3月16日14时起,对高新区公交线路实施临时调整如下:

  一、跨高新区公交线路根据区域运行路线及道路交通组织条件,临时停运6条、调整10条公交线路,具体调整情况如下表。

  二、因疫情防控区域交通管制,涉及的公交线路车辆发班班次可能会受到影响,特殊时期,不便之处,请予谅解。

  三、乘坐公交车的乘客需严格执行“三个100%”(戴口罩100%、亮绿码100%、测体温100%)的疫情防护措施。

  四、区内公交线路将视疫情防控措施动态调整,市民可通过“珠海公交巴士官方微博”、“珠海公交巴士”微信公众号菜单“公交服务”—“公交公告”栏目查询最新调整公告。

为您推荐

红色预警是什么级别(空气污染红色预警是什么级别)

1、预警信号的级别依据气象灾害可能造成的危害程度、紧急程度和发展态势一般划分为四级:Ⅳ级(一般)、Ⅲ级(较重)、Ⅱ级(严重)、Ⅰ级(特别严重),依次用蓝色、黄色、橙色和红色表示,同时以中英文标识。2、台风红色预警信号:6

2023-02-01 18:04

呼和浩特是几线城市 呼和浩特是几线城市啊

1、呼和浩特是二线城市。但这只是从功能和地位上讲的。如果参考经济和发展水平,只能算是“实际为三线水平的二线城市”。2、但是呼和浩特终归是处守得住初心的地方,首先其作为内蒙古自治区的首府,文化上和北边的邻居有相通之处,是友

2023-01-30 12:07

四行仓库还在吗(八佰中的四行仓库还在吗)

1、四行仓库还在。上海市的四行仓库抗战纪念馆(上海四行仓库,地址:静安区(原闸北区)光复路1号)现在(国庆佳节期间)是对外开放的。开放时间:平时周二至周日9:00-16:00,周一闭馆。2、四行仓库纪念馆分为“血鏖(áo

2023-01-29 12:04

民政局周六周日上班吗(离婚的流程和手续办理)

1、周末属于国家法定节假日,民政局工作人员一般不上班的,可以选择周一至周五办理。不同的地区政策有所不同,有些地方周六也可以进行登记。2、另外,每年的元旦、除夕、情人节、五一劳动节、国庆节等特殊日子的上午,婚姻登记照常办理

2023-01-29 00:22

黎巴嫩大爆炸原因(黎巴嫩大爆炸原因视频)

1、事故发生的原因是港区内的化学物品仓库发生爆炸,已经初步排除了黎巴嫩遭受恐怖袭击的可能,但详细结果还有待进一步的调查。另据黎巴嫩政府一名高级人士指出,此次爆炸的化学物品仓库中,事实上储存的是烟花爆竹这种易燃易爆品。但黎

2023-01-27 12:02

在公交车上要不要给老人让座

1、在公交车上给老人让座既不是权利也不是义务,属于道德范畴,让亦可,不让亦可。2、法律并没有规定老弱病残的优先级,也不属于法律规范进行定义和规范的范围。再者我们国家有尊老爱幼,保护弱小的传统道德观念,加之社会需要这样的道

2023-01-26 18:09

加载中...