肇庆离婚协议书模板 重庆离婚协议样本

更新时间:2023-04-30 00:14:31作者:佚名

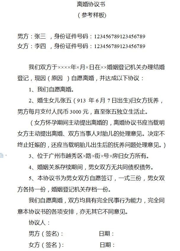
  离婚协议模板

  

  其他说明

  1.离婚协议书内容应当载明双方当事人姓名、性别、身份证件号码、双方具有完全民事行为能力和自愿离婚的意思表示、对子女抚养和财产及债务处理等事项协商一致的意见等。

  2.无婚生子女、无财产、无债权债务的,离婚协议书也应当载明,不得省略。

  3.女方怀孕期间主动提出离婚的,离婚协议书应当载明女方主动提出离婚、双方当事人对胎儿的处理意见。决定不终止妊娠的,还应当载明胎儿出生后的抚养问题处理意见。

  4.协议内容应当符合法律法规规定,无侵犯或限制对方和第三方权益事项。

  5.离婚协议书一式三份,双方当事人各持一份,婚姻登记机关存档一份,在婚姻登记员面前签字、署日期并按指印。离婚协议书上任何内容有涂改的,均应重新打印或者书写。

  6.离婚协议书在双方取得离婚证之日起生效。离婚登记手续完成后,当事人要求更换离婚协议书或变更离婚协议书内容的,婚姻登记机关不予受理。

为您推荐

正能量的早会开场白(正能量的早会开场白笑话)

1、这个世界能轻而易举、毫不费劲做到的,只有贫穷和衰老,其它的都需要努力! 2、水一旦流深,就会发不出声音。人的感情一旦深厚,也就会显得淡薄。 3、无论蓬户荆扉,都将因你的倚闾而成为我的凯旋门。 4、最思念的是亲人

2023-04-29 18:10

加工费的计算方法(加工费的计算方法有哪些)

1、首先可以对关键或复杂零件要求对方提供初步的工艺安排,详细到每个工序,每个工序的耗时。2、根据每个工序需要的设备每小时费用可以算出加工成本。 具体设备成本也可以问供应商要,比如说,普通立加每小时在¥60~80之间(含税

2023-04-29 18:06

缓解主持上台紧张的方法 怎样克服上台主持的紧张

1、回避目光法。作为一个初登讲台的演讲者,心情难免紧张,特别是听众的某些偶然因素也会人为地造成紧张情绪。比如某个听众发出一些声响,就会引起演讲者情绪的波动。这时,你就应该转移目光,或者采取流动式的虚视方法,有意识地回避目

2023-04-28 06:04

公寓满四十年后怎么办 买了公寓后悔死了

1、当公寓房满40年产权后,需要户主主动申请续期,续期申请通过,并缴纳一定的土地出让金,那么该房子还可以继续使用,是属于你的,若是未自动续期或者是续期审批被驳回,那么房子将不属于你,房子甚至可能要被无偿收回。2、公寓和住

2023-04-27 12:10

玩心眼的同事怎样对付

1、不过分计较,有的同事只是玩一玩小心眼,对你并没有实质上的损害,这时候就不要去计较太多了。2、计较的太多,你就会发现你活得很累,计较的多,你就会不开心。3、适当的保持距离,有心机的同事心眼也会比较小,当你发现一个同事有

2023-04-27 06:06

请假条怎样写(请假条怎样写给领导)

1、一般最常用的格式如下:2、标题(居中):请假条3、上款(顶格写部门的名称或领导人的名字):4、正文(请假缘由、起止日期及天数)如:因需要请假,请假时间自xxxx年x月x日至xxxx年x月x日共xx天,恳请

2023-04-27 00:19

加载中...