2019中山市中考分数线查询(2019中山市中考分数线公布)

更新时间:2022-12-25 11:01:27作者:佚名

  注意:本文为2019年中山中考录取分数线,2019年的数据仅供参考!

  如果你想查询2020年的分数线

  2019中山市中考分数线查询(持续更新)

  更新时间:2019年7月25日
  中职录取时间:24日-25日,
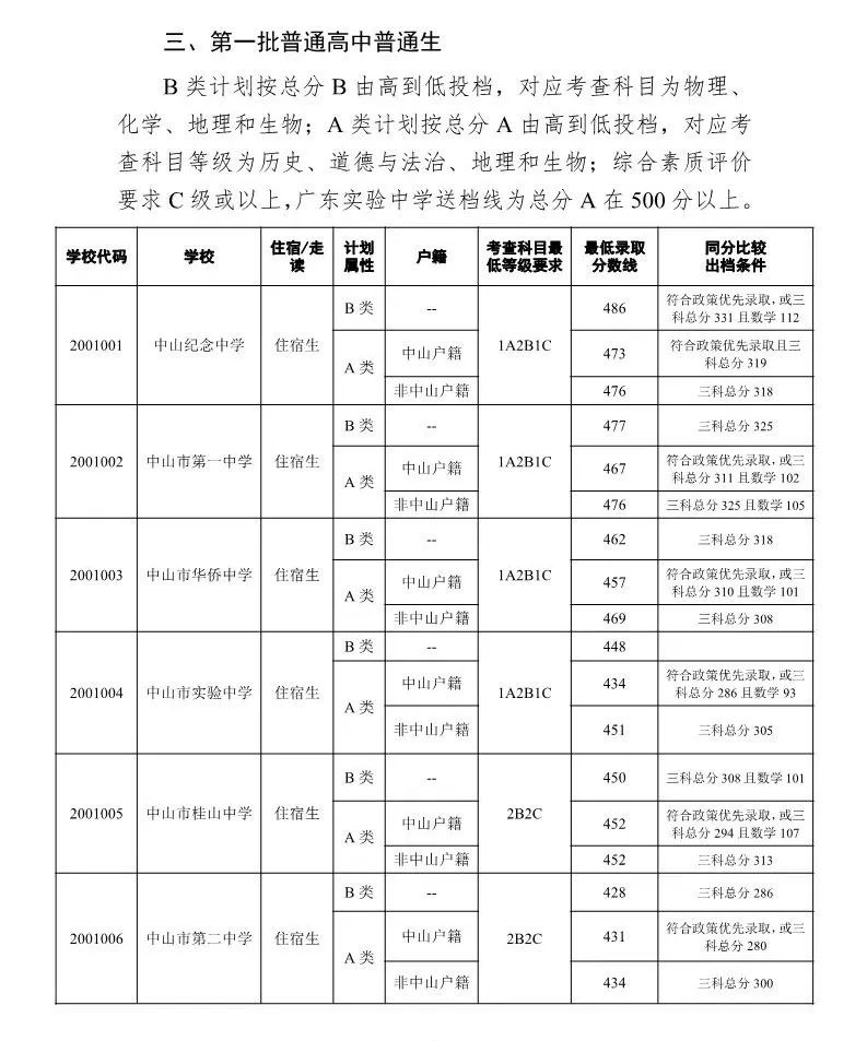
  更新时间:2019年7月24日
  第二次补录分数线公布()
  更新时间:2019年7月19日
  补录分数线公布()
  更新时间:2019年7月17日
  补录计划()
  更新时间:2019年7月12日
  提前批指标生分数线及名单出炉()
  更新时间:2019年7月11日

  更新时间:2019年7月9日

  今年中考考生共34000多名,其中本地户籍的学生18257名,非本市户籍学生16008名。今年考生比去年增加1000多名,主要是本地户籍学生。

  今年中考成绩公布实行“三公布三不公布”

  公布考生成绩

  公布各学科等级分数点

  公布普通高中批次最低录取控制分数线

  考生排名、高分段考生成绩、高分段考生人数不予公布,总分A超过510分或总分B超过500分的高分考生成绩单上除体育、地理、生物等科目外其它科目和总分只显示成绩等级,不显示具体分数。

  

  更新时间:2019年7月8日

  中山中考定于7月9日16时公布考生考试成绩

  查询方式:

  1、短信通知

  市招生办免费向考生填报志愿时已确认的有效手机号码发送成绩信息。

  2、在“众点学”微信公众号绑定账号可以获得成绩的自动推送

为您推荐

报考警校的要求与条件 报考警校的要求与条件多少分

1、招生对象参加全国普通高等、中专学校招生统一考试的应(往)届高中毕业生,未婚,年龄在二十二周岁以下。2、身体条件除严格执行教育部和卫生部关于普通高等、中专学校招生的体检标准外,要求左右眼裸眼视力4.8以上(含4.8),

2022-12-20 18:03

报考军校的要求与条件(女生报考军校的要求与条件)

1、军校每年对外招生的时候,都有明确的标明对考生年龄的要求,要求年龄不超过20周岁,未婚。2、拥护四项基本原则,政治思想品质好,志愿为国防建设服务。政审环节考生须积极配合当地公安部门和武装部门的政审工作。3、身体健康。相

2022-12-20 12:03

房产赠与的条件与要求 房产赠与的条件与要求有哪些

1、房产赠与的条件因房屋赠与申请转移登记的,申请人是赠与合同中的双方当事人。因房屋赠与申请转移登记的,须提供以下要件:   (1)房屋所有权转移登记申请书(原件留存)。(2)申请人身份证明(查验原件、复印件留存)。(3)

2022-12-20 00:13

当武警有什么要求与条件(当武警都有什么要求)

1、身体标准: 符合中国人民解放军三总部规定的《中国人民解放军院校招收学员体格检查标准》。其中视力标准可适当放宽:接收补充到指挥岗位的本科毕业生,每眼裸视力4.7以上;或一眼裸视远视力在4.6以上,另一眼裸视远视力在4.

2022-12-19 06:03

公积金账号怎么查询(住房公积金账号怎么查询)

1、以北京公积金在线查询为例,其他城市相似。 2、打开“北京住房公积金网”官方网站,点击“个人网上业务平台”,点击“个人网上业务平台(北京中心)”登录。 3、依次输入:身份证号码、密码、验证码登录,如果没有改过密码,

2022-12-16 06:03

美国人口总数(1980年美国人口总数)

1、美国人口数量约3.33亿(截至2021年2月),为世界上人口第三大国。美国人口高度城镇化,在2008年时约有82%人口居住在城市及其郊区(同时期世界城镇化率为50.5%),这使得美国有许多广袤土地上无人居住。加利福尼

2022-12-12 02:43

加载中...