徐州离婚协议书模板(简单离婚协议书怎么写样本)

更新时间:2022-12-03 22:05:10作者:未知

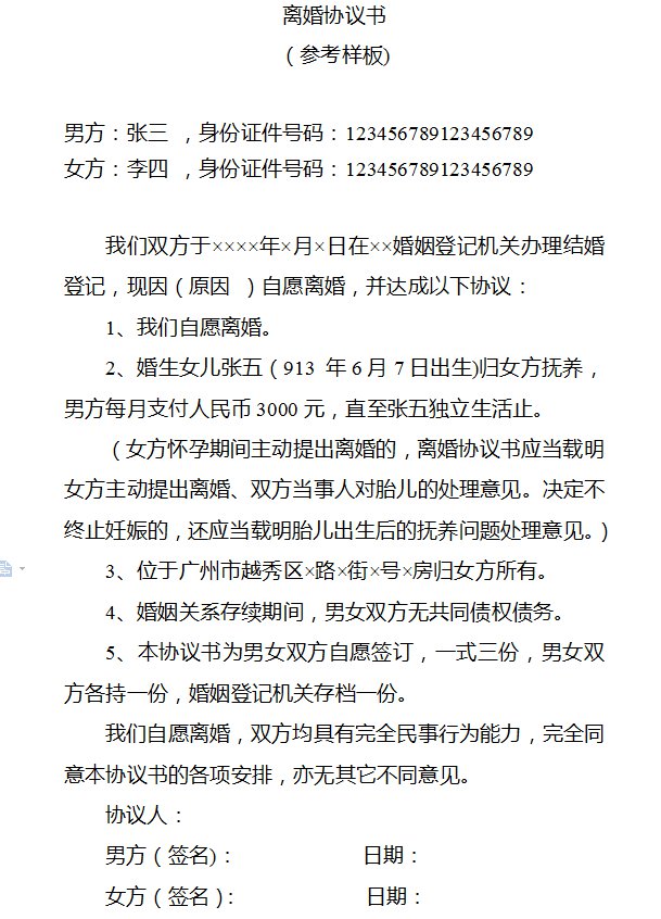
  离婚协议模板

  模板下载链接:

  点击打开链接

  

  其他说明

  1.离婚协议书内容应当载明双方当事人姓名、性别、身份证件号码、双方具有完全民事行为能力和自愿离婚的意思表示、对子女抚养和财产及债务处理等事项协商一致的意见等。

  2.无婚生子女、无财产、无债权债务的,离婚协议书也应当载明,不得省略。

  3.女方怀孕期间主动提出离婚的,离婚协议书应当载明女方主动提出离婚、双方当事人对胎儿的处理意见。决定不终止妊娠的,还应当载明胎儿出生后的抚养问题处理意见。

  4.协议内容应当符合法律法规规定,无侵犯或限制对方和第三方权益事项。

  5.离婚协议书一式三份,双方当事人各持一份,婚姻登记机关存档一份,在婚姻登记员面前签字、署日期并按指印。离婚协议书上任何内容有涂改的,均应重新打印或者书写。

  6.离婚协议书在双方取得离婚证之日起生效。离婚登记手续完成后,当事人要求更换离婚协议书或变更离婚协议书内容的,婚姻登记机关不予受理。

为您推荐

如何辨别玉镯子真假 怎么辨别玉镯子真假

1、水鉴别法:将一滴水滴在玉上,如果成露珠状,久不散者是真玉。2、水触摸法:若是真玉,用手摸有冰凉润滑之感。3、观察法:将玉对着光亮处观察,颜色剔透、绿色均匀分布的是真玉。4、舌尖鉴别法:舌尖舐真玉有涩的感觉,而假玉则无

2023-12-25 14:07

玛瑙和翡翠的区别(芙蓉翠玛瑙和翡翠的区别)

1、结构不同,翡翠和玛瑙的主要区别在于结构不同,翡翠是硬玉的一种,内部是以纤维交织的结构为主,经过灯光照射可以看出明显的矿物晶粒,而玛瑙属于软玉的一种,属于隐晶质矿物的集合体,内部看不出矿物的晶粒。 2、颜色不同,通常

2023-12-01 18:05

什么是真正翡翠原石 冰种帝王绿翡翠原石

1、帝王绿原石帝王绿翡翠原石有很强的玻璃光泽,而且整体看起来色正,色浓,均匀的翠绿色,帝王绿翡翠的颜色像祖母绿的颜色一样,色调最接近光谱中的绿色。2、黄翡原石天然黄色翡翠原石色泽鲜亮均匀。黄色翡翠原石含量稀少,在地质层中

2023-11-20 18:12

玉髓和翡翠的区别 如何区分玉髓和翡翠的区别

1、光泽:翡翠和玉髓都属玻璃光泽,但是翡翠的光泽相比玉髓是比较清新透亮的。2、翠性和色根:玉髓看不到翠性与色根,而翡翠就可以看到。3、绿色形态:翡翠的绿色和白色界线很明显,并且绿色部分的水头很好。而玉髓绿色与白色的界线不

2023-11-17 18:08

翡翠鉴别最简单方法(翡翠鉴别最简单方法手电照射)

1、听敲击的声音。翡翠密度大,质地紧密。鉴定时用铁棒轻轻敲击翡翠,可听到翡翠发出清脆悦耳的声音。如果声音比较沉闷,听起来不清脆的话那么有可能就是仿冒的翡翠。2、看表面的光泽。翡翠的折射率为1.66左右,高透明的翡翠表面光

2023-11-09 12:11

岫玉怎么养(岫玉怎么养出水头)

1、岫玉经过烤灼会使其内部分子体积增大,使玉质产生变态,造成岫玉失去温润的水分,使其种质变干,而其颜色也会变浅。因此去日照强烈的沙滩等地游玩时尽量不要佩戴岫玉镯,避免过强的阳光对其直接照射。2、岫玉有跑水的特性,岫玉越戴

2023-11-06 21:03

加载中...