更新时间:2022-11-30 07:47:35作者:佚名
美育云端课堂电视时间表(5月23-5月28)
第二届中央音乐学院·延安“5·23”艺术节美育云端课堂
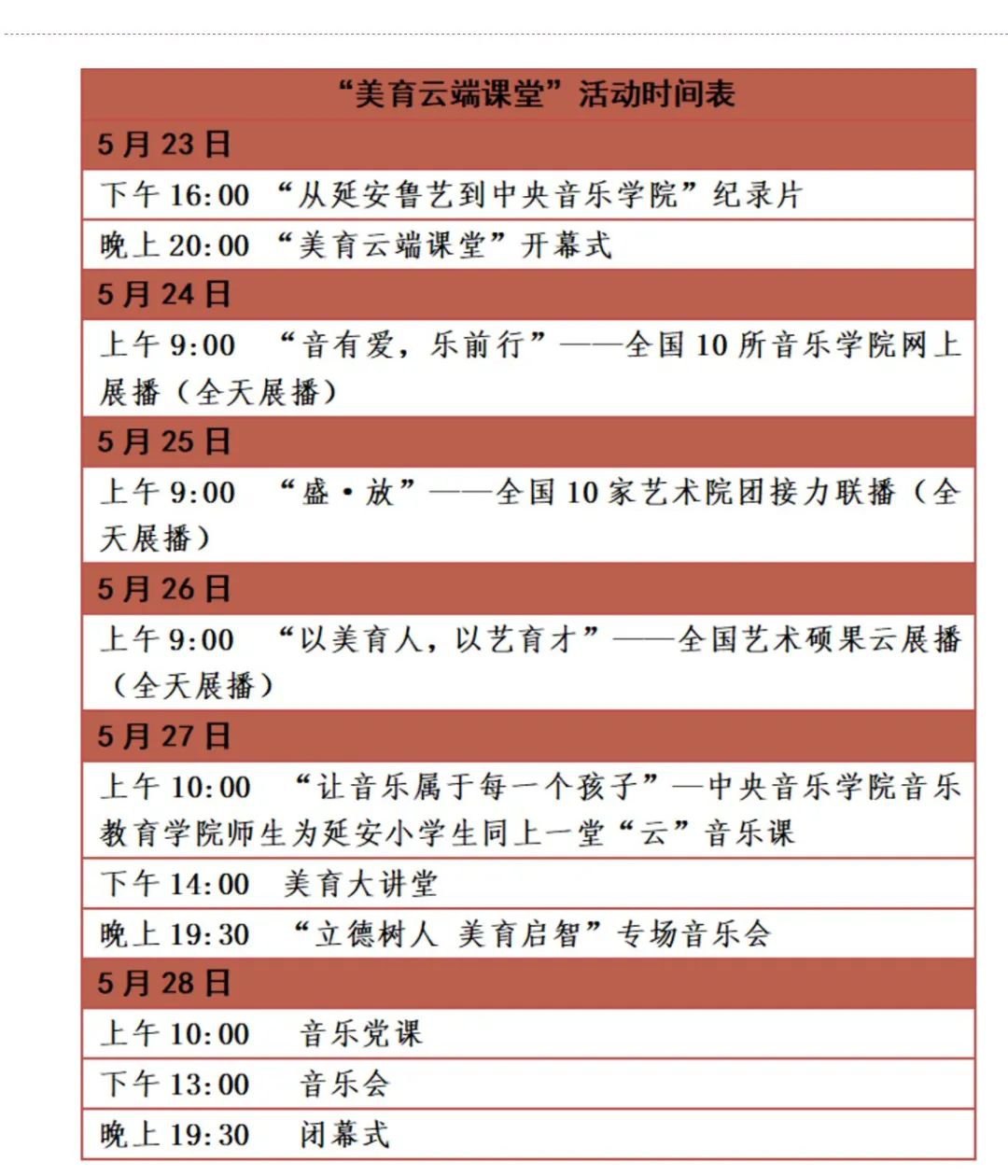
活动时间:5月23日-5月28日 活动时间表:
直播日程及亮点:
【5月23日】
开幕式音乐会——向延安致敬
1、从延安鲁艺到中央音乐学院(纪录片)
时间:16:00
2、“向延安致敬”——第二届中央音乐学院·延安5.23艺术节美育云端课堂开幕式
时间:20:00
【5月24日】全天
"音有爱,乐前行"——全国10所音乐学院网上展播
【5月25日】全天
"盛·放"——全国10家艺术院团接力联播
【5月26日】全天
"以美育人,以艺育才"——全国艺术硕士培养院校教学成果云展演活动
【5月27日】
以美育人,以文化人——美育云端课堂
1、“美育大讲堂”
时间:14:00
主讲人
中央音乐学院俞峰院长(音乐)
中央美术学院范迪安院长(美术)
中央芭蕾舞团冯英团长(舞蹈)
中国戏曲学院徐超副书记(戏曲)
2、“让音乐属于每一个孩子” —— 中央音乐学院音乐教育学院师生与延安小学生同上一堂云音乐课
时间:10:00
3、“立德树人 美育启智”专场音乐会
时间:19:30
【5月28日】
艺术节闭幕式——“为人民抒写”
1、“胸怀家国、放歌人民、奏时代强音”——中央音乐学院音乐党课
时间:10:00
主讲人:中央音乐学院院长 俞峰
演出单位:中央音乐学院交响乐团、中央音乐学院合唱团
2、“梦回延安”——中央音乐学院民乐金奖得主音乐会美育云端课堂
时间:13:30
3、歌剧《白毛女》
时间:15:00
指挥:陈冰
演出单位:延安大学鲁迅艺术学院、中央音乐学院交响乐团
4、“为人民抒写”中央音乐学院师生原创抗疫作品音乐会——第二届中央音乐学院延安5.23艺术节闭幕式
时间:19:30
